Секвенирование нового поколения (NGS)
Появление высокопроизводительных методов (в ходе такого секвенирования миллионы фрагментов ДНК из одного образца секвенируются одновременно) или секвенирования нового (следующего) поколения (next-generation sequencing, NGS) позволило значительно ускорить поиск функциональных участков генома . Биотехнологические компании разработали и коммерциализировали различные платформы для NG-секвенирования, позволяющие секвенировать от 1 млн до десятков млрд коротких последовательностей (ридов, reads) длиной 50–600 нуклеотидов каждая. К наиболее популярным платформам относятся такие, как Illumina и IonTorrent, использующие амплификацию ДНК с помощью ПЦР , а также платформы одномолекулярного секвенирования, такие как Helicos Biosciences HeliScope, Pacific Biosciences SMRT (single molecule real-time sequencing), и нанопорового секвенирования Oxford Nanopore, осуществляющие секвенирование в реальном времени и позволяющие прочитывать значительно более длинные риды — до 10–60 тыс. нуклеотидов. Кроме того, изобретение секвенирования РНК (RNA-seq) в 2008 году, которое создавалось для количественного определения экспрессии генов, также способствовало обнаружению транскрибируемых последовательностей, как кодирующих, так и некодирующих РНК .
Благодаря NGS, базы данных днкРНК и других генов РНК (таких как микро-РНК) резко выросли за десятилетие, и текущие каталоги генов человека теперь содержат больше генов, кодирующих РНК, чем белки (табл. 2).
| Типы генов | ||||
|---|---|---|---|---|
| Белок-кодирующие гены | 19 901 | 20 376 | 20 345 | 21 306 |
| Гены длинных некодирующих РНК | 15 779 | 14 720 | 17 712 | 18 484 |
| Антисмысловые РНК | 5501 | — | 28 | 2694 |
| Другие некодирующие РНК | 2213 | 2222 | 13 899 | 4347 |
| Псевдогены | 14 723 | 1740 | 15 952 | — |
| Общее число транскриптов | 203 835 | 203 903 | 154 484 | 323 827 |

Рисунок 3. Последовательность ДНК, получаемая после секвенирования человеческого генома
В ходе секвенирования РНК обнаружилось, что альтернативный сплайсинг, альтернативное инициирование транскрипции и альтернативное прерывание транскрипции проиcходят гораздо чаще, чем полагали, затрагивая до 95% человеческих генов. Следовательно, даже если известно местоположение всех генов, сначала нужно выявить все изоформы этих генов, а также определить, выполняют ли эти изоформы какие-либо функции или они просто представляют собой ошибки сплайсинга.
Генотип как целостная система
В начале ХХ века генетик из Дании — Вильгельм Иогансен впервые предложил именовать термином «генотип» наследственные признаки человека. Им же были введены такие термины как: «популяция», «чистые линии», «фенотип», «аллель» и «ген».
Определение понятия
Генотипом именуют все гены, находящиеся внутри конкретного живого существа. Согласно статистическим исследованиям, в человеке находится не менее 35000 генов. Единой функциональной системой генотип стал в результате происходящих эволюционных изменений. Процесс генного взаимодействия считается признаком системности генотипа.
Всем генам присущи следующие свойства:
- взаимодействие с другими неаллельными единицами наследственности;
- дискретностьдействий;
- частота встречаемости (пенетрантность);
- степени выражения признаков (экспрессивность);
- передача неизмененных наследственных свойств (стабильность);
- ответственность одного гена за несколько признаков (плейотропность);
- специфичность;
- неустойчивость к мутационным изменениям (лабильность).
Из всего выше перечисленного можно сделать вывод, что генотипом является целостный генетический аппарат, компоненты которого взаимодействуют друг с другом.
Связь генотипа и признаков
Г. Мендель впервые разработал главные закономерности наследственности, доказывая вероятность наследования одного признака независимо от других. Так, была определена делимость наследственности, а в генотипе выделили отдельные единицы, определяющие отдельные признаки.
Позднее, стало понятно, что одному и тому же гену свойственно влияние на несколько разных признаков, находящихся в организме. Взаимодействие генов также влияет на проявление разных признаков в организме. Таким образом, генотип стал считаться целостной системой живого.
Немного о РНК
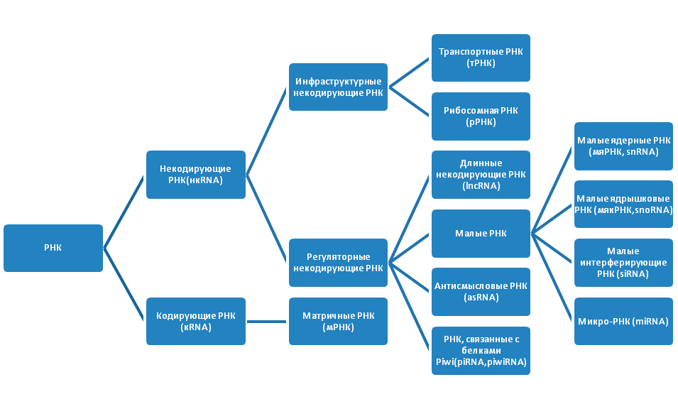
Проект «Геном человека» показал, что молекулы РНК также важны для жизни, как и ДНК. Внутри клеток существует множество РНК (рис. 2). Изначально РНК подразделяются на некодирующие РНК (нкРНК), которые не транслируются в белки, и кодирующие РНК (мРНК), служащие матрицей для синтеза полипептидных цепей белка. Некодирующие РНК имеют более сложную классификацию. Они бывают инфраструктурными и регуляторными. Инфраструктурные РНК представлены рибосомными РНК (рРНК) и транспортными РНК (тРНК). Молекулы рРНК синтезируются в ядрышке и составляют основу рибосомы, а также кодируют белки субъединиц рибосомы. После того, как рРНК полностью собраны, они переходят в цитоплазму, где в качестве ключевых регуляторов трансляции, участвуют в чтении кода мРНК. Последовательность из трех азотистых оснований в мРНК указывает на включение определенной аминокислоты в последовательность белка. Молекулы тРНК, приносят указанные аминокислоты на рибосомы, где синтезируется белок.
Дополнительно о РНК читайте в статьях «Биомолекулы»: «Обо всех РНК на свете, больших и малых», «Кодирующие некодирующие РНК» и «Власть колец: всемогущие кольцевые РНК» .

Рисунок 2. Виды РНК
рисунок автора статьи
Регуляторные нкРНК очень широко представлены в организме, классифицируются в зависимости от размера и выполняют ряд важных функций (табл. 1).
| Название | Обозначение | Длина | Функции | |
|---|---|---|---|---|
| Длинные некодирующие РНК | днкРНК, lncRNA | 200 нуклеотидов | 1. Регулируют избирательное метилирование ДНК, направляя ДНК-метилтрансферазу 2. Руководят избирательной посадкой репрессорных комплексов polycomb |
|
| Малые РНК | Малые ядерные РНК | мяРНК, snRNA | 150 нуклеотидов | 1. Участвуют в сплайсинге 2. Регулируют активность факторов транскрипции 3. Поддерживают целостность теломер |
| Малые ядрышковые РНК | мякРНК, snoRNA | 60–300 нуклеотидов | 1. Участвуют в химической модификации рРНК, тРНК и мяРНК 2. Возможно, участвуют в стабилизации структуры рРНК и защите от действия гидролаз |
|
| Малые интерферирующие РНК | миРНК, siRNA | 21–22 нуклеотидов | 1. Осуществляют антивирусную иммунную защиту 2. Подавляют активность собственных генов |
|
| Микро-РНК | мкРНК, miRNA | 18–25 нуклеотидов | Подавляют трансляцию путем РНК-интерференции | |
| Антисмысловые РНК | asRNA | 1. Короткие: менее 200 нуклеотидов 2. Длинные: более 200 нуклеотидов |
Блокируют трансляцию, образуя гибриды с мРНК | |
| РНК, связанные с белками Piwi | piRNA, piwiRNA | 26–32 нуклеотидов | Их также называют «стражами генома», они подавляют активность мобильных генетических элементов во время эмбриогенеза |
Человек как вид и его эволюция
Последние века Homo sapiens sapiens как биологический вид, несомненно, прогрессирует – расширяется его ареал, увеличивается численность, обладает большим генотипическим разнообразием.
Так на заре своего существования, примерно 1,5 млн. лет назад, численность людей равнялась приблизительно 100 тыс., на начало новой эры – 100 млн., к XIX веку. – 1 млрд., а в XXI – 6 млрд.

В связи с темпами научно-технического прогресса, явно опережающего биологическую эволюцию человечества, возникает целый ряд глобальных проблем, в том числе и для человека как вида. Низкое давление естественного отбора ведет к увеличению генетического разнообразия, которое переходит на принципиально новый качественный уровень – а именно накапливаются биологически неблагоприятные наследственные изменения, чему в определенной степени способствует развитие медицины и этических учений. Так как лечение больных наследственными заболеваниями повышает шансы передачи потомкам дефектных аллелей генов, а, следовательно, с учетом не прекращающегося мутационного процесса число людей имеющих наследственные дефекты, хотя и медленно, но неуклонно возрастает. И на сегодняшний день примерно 5% новорожденных появляются с различными наследственными аномалиями.
Таким образом, по прошествии всего полутора веков существования генетика из опытов монаха августинца превратилась в сложную комплексную науку, интегрированную во все области биологической науки, являясь при этом величайшим примером единства науки и практики. Созданные и продолжающие развиваться и совершенствоваться, в последние годы, методы генетической биотехнологии и инженерии, позволяют по-иному решать множество коренных задач не только генетики и биологии, но и ряда других отраслей науки и промышленности. То, что когда-то могло показаться многим фантастикой, сейчас становится реальным, и даже повседневным делом.
Надеемся, что данная статья помогла интересующимся разобраться в генетике немного больше. Если Вам нужно по генетике и узнать, какого цвета будут глаза у Вашего будущего ребенка — обращайтесь за помощью к нашим авторам!
Могут ли РНК-вакцины изменить ДНК человека?
1. Матричные РНК – это естественные информационные молекулы, способные только собирать белки. Каждая такая молекула существуют всего 72 часа, после чего она распадается на части.
2. ДНК – это длинная двуцепочечная молекула, а матричная РНК состоит из одной короткой цепочки. По своей структуре матричная РНК сильно отличается от ДНК и даже теоретически не может соединиться с этой более сложной молекулой.
3. ДНК человека защищена ядром клетки. А матричная РНК работает в цитоплазме и никогда не попадает в ядро.
Завершая разговор о вакцинах, хотим отметить, что единственная возможность для изменения человеческой ДНК – это использование в составе вакцин фермента интегразы, способного объединить две молекулы ДНК в одну. Но производители не используют этот фермент при изготовлении вакцин. Зато этим ферментом обладает существо, которое живет с нами рядом уже миллионы лет.
Список литературы и библиографических ссылок:
Опубликовано: 13.5.2021
Дополнено: 02.6.2021
Просмотров: 24337
Поделиться
33256
Спасает ли от вирусной или атипичной пневмонии прививка от пневмококка
7352
Коронавирус 2019-nCoV из Китая – стоит ли паниковать?
8583
Топ-20 распространенных заблуждений о вреде прививок
61470
Инфекционист. Чем занимается данный специалист, какие исследования проводит, какие патологии лечит?
48374
Иммунолог. Чем занимается данный специалист, какие манипуляции проводит, какие патологии лечит?
41853
Генетик. Чем занимается данный специалист, какие исследования производит, какие заболевания лечит?
40792
Влияние климата и погоды на иммунитет
41822
Влияние физических нагрузок на иммунитет
42940
Влияние стрессов и эмоций на иммунитет
28739
Влияние режима дня на иммунитет
65911
Влияние питания на иммунитет. Как поднять иммунитет правильным питанием?
83625
Ротавирусная инфекция у детей грудного возраста, дошкольного возраста и у взрослых. Симптомы, диагностика и лечение ротавирусной инфекции
36979
Желтая лихорадка. Симптомы, диагностика, анализы и прививка от болезни
33318
Лихорадка Эбола. Симптомы, диагностика, анализы и прививка от болезни
63009
Брюшной тиф. Симптомы, диагностика, анализы и прививка от болезни.
109851
Что делать если укусил клещ? Первая помощь, как вытащить клеща? Заболевания, передающиеся через укусы клещей. Профилактика клещевого энцефалита, прививка.
400923
Укусила собака, что делать? Осложнения травмы, бешенство, симптомы, лечение, последствия, первая помощь. Прививки после укуса собаки детям.
425082
Краснуха — симптомы, признаки, лечение, последствия и профилактика. Прививка – сроки, эффективность, делать ли прививку
304492
Иммуноферментный анализ (ИФА, ELISA) — суть, принцип метода и этапы исследования. Анализ на антитела, классы антител, иммунный комплекс
1038599
Биохимический анализ крови, ферменты крови — амилаза, липаза, АЛТ, АСТ, лактатдегидрогеназа, щелочная фосфатаза — расшифровка анализа
174143
Молекула ДНК человека. Как работают гены, что такое РНК, нуклеотиды, синтез белка
Особенности генетики человека
Генетика человека как наука
У всех созданных человеком наук одна общая цель: удовлетворить познавательные интересы человека и применить полученные знания практически, что позволит человеку решить определенные задачи.
Генетика в этом плане не является исключением. Еще до появления генетики человечество пыталось понять, как наследуются внешние и внутренние признаки человеческого организма, как бороться с «родовыми» заболеваниями, затрагивающими целые династии.
Когда генетика оформилась как самостоятельная отрасль биологии, она дала начало различным направлениям. Стали изучаться грибы, микроорганизмы, растения, животные, а также, безусловно, человек.
Определение 1
Генетика человека является отдельным разделом генетической науки, изучающим специфику проявления наследственности и изменчивости у людей, наследственные заболевания, а также генетическую структуру популяций человека.
Благодаря этой отрасли большинство отраслей современной медицины получило теоретическое обоснование. Помимо медицины у генетики человека отмечается тесная связь с антропологией, эволюционной теорией, социологией и психологией.
Особенности методов генетики человека
Не все методы, которые используются в исследованиях природных явлений, применимы в исследованиях людей — в виду биосоциальной природы человека. Отдельные методы невозможно применить по этическим и гуманным соображениям.
К примеру, недопустимо направленное скрещивание, а также различные эксперименты с мутационным процессом у человека.
Замечание 1
В годы 2-й Мировой войны бесчеловечные опыты над заключенными в гитлеровских концлагерях проводили эсэсовские «ученые».
Люди обладают определенными биологическими особенностями, которые делают процесс изучения определенных явлений более сложным. Ввиду позднего полового созревания и немногочисленного потомства даже простой статистический анализ вести довольно непросто. Выбирая тот или иной метод исследования, ученые должны учитывать особенности и сложности такого генетического объекта как человек.
История человека-паука с точки зрения науки
Многие смотрели фильм про человека-паука, который начинается с того, что студента кусает генно-модифицированный паук. После этого гены паука встроились в ДНК человека, и обычный парень получил сверхспособности – научился лазать по стенам и выпускать паутину.
Однако ученые-генетики обращают внимание на то, что сюжет фильма – это чистая фантазия. В реальности такое произойти не может
Просто потому, что яд паука состоит из глобулярных белков, и в нем вообще нет паучьей ДНК.
Зато в новейших вакцинах есть молекулы генетического кода вируса. Давайте рассмотрим две самые передовые вакцины, о которых сегодня можно услышать из каждого утюга.
Основные методы генетики человека
Генеалогический метод
Этот метод относится к классическим методам генетики и активно используется в генетике человека. В его основе лежит изучение родословных или генеалогических семей. Центральное место здесь занимает исследование и анализ того, как распределяются аномальные признаки в семьях, которые отличаются наличием этого признака. К таким признакам можно отнести какой-либо талант, определенный внешний признак или заболевание, передающееся по наследству.
Замечание 2
Также в этом случае обязателен учет степени родства с носителем данного признака.
Нужна помощь преподавателя?
Опиши задание — и наши эксперты тебе помогут!
Описать задание
Благодаря этому методу удалось доказать наследования большинства признаков людей в соответствии с законами Менделя. Есть доказательства того, что отдельные признаки имеют сцепление с полом и локализованы на X-хромосоме.
Близнецовый метод
Не менее эффективный метод исследования — близнецовый. Он предполагает изучение однояйцевых близнецов, которые развиваются из одной яйцеклетки и характеризуются одинаковым генотипом.
У разнояйцевых близнецов генотип разный: разные сперматозоиды оплодотворяют разные яйцеклетки. По этой причине черты разнояйцевых близнецов менее схожи, чем черты однояйцевых.
С помощью этого метода можно проследить взаимодействия генотипа и условной среды обитания и их влияние на развитие человека. Также можно просчитать вероятность проявления признаков некоторых болезней, которые передаются по наследству.
Популяционно-статистический метод
Использование этого метода дает возможность изучать, с какой частотностью встречаются гены, которые определяют проявление определенных наследственных признаков и нормальных признаков.
Замечание 3
Пристально изучаются замкнутые, изолированные популяции людей. В частности, горные аулы и кишлаки, труднодоступные джунгли, религиозные общины и прочие места.
С увеличением степени кровного родства происходит переход рецессивных признаков в гомозиготное состояние с последующим их проявлением в фенотипе.
Дерматоглифический метод
Он относится к специфическим методам генетики человека, так как основывается на изучении наследственно обусловленных рисунков, расположенных на кончиках пальцев, ладоней и подошв. Все эти рисунки являются уникальными и напрямую связаны с наследственностью.
Формируются эти рисунки во внутриутробный период развития человека. Не стоит связывать с генетикой хиромантию: генетика не гадает по линиям рук, а изучает особенности того, как проявляются унаследованные черты в различных условиях человеческой среды обитания и характера человеческой деятельности.
Если говорить кратко о генетике человека, то это вся информация, которую вам стоит знать.
Всё ещё сложно?
Наши эксперты помогут разобраться
Все услуги
Решение задач
от 1 дня / от 150 р.
Курсовая работа
от 5 дней / от 1800 р.
Реферат
от 1 дня / от 700 р.
Что вирус может сделать с нашей ДНК?
Итак, вирус действительно способен изменить ДНК человеческой клетки. Но далеко не каждый! Такой способностью обладают только ретровирусы.
Это семейство вирусов обладает особым ферментом – «интегразой». Этот фермент буквально приклеивает вирусный геном к ДНК человека, подчиняя себе клетку и заставляя ее создавать новые ретровирусы.
В большинстве случаев зараженная клетка с испорченным ДНК погибает. Однако в редких случаях ретровирус заражает сперматозоид или яйцеклетку. И если происходит оплодотворение с участием зараженной клетки, то абсолютно все клетки эмбриона будут содержать вирусную ДНК. Фактически, этот вирус способен создавать мутантов.
К счастью, это происходит крайне редко. Последний раз ретровирус изменил геном человека более 100 тысяч лет назад. Однако за время эволюции это происходило много раз, поэтому ДНК человека на целых 8% состоит из кусочков ДНК древних ретровирусов, которые заражали половые клетки наших предков.
Ученые утверждают, что ретровирусы являются мощным двигателем эволюции. Например, именно благодаря встрече с ретровирусом у предка всех млекопитающих, жившего 160 миллионов лет назад, появился такой важный орган как плацента.
Интересный факт!
Векторная вакцина
Огромное преимущество этой вакцины в том, что человеку вводят не сам опасный вирус, как это делалось раньше, а лишь маленький кусочек его генетического кода. Таким образом, вероятность заражения и тяжелых побочных эффектов практически отсутствует.
Генетический код опасного вируса буквально режут на части, извлекая из него маленький фрагмент. Этот фрагмент отвечает за производство поверхностных белков вирусной частицы, которые еще называют «шипами». Вирус использует эти «шипы» как консервный нож для вскрытия человеческой клетки и проникновения внутрь.
Но сам по себе этот фрагмент вирусного гена не может попасть в клетку. Поэтому его доставляют с помощью вектора.
Вектор – это другой вирус, который выполняет роль доставщика. И лучше всего с этой ролью справляется обыкновенный аденовирус, который вызывает простуду.
В процессе изготовления вакцины ДНК аденовируса подвергается двум изменениям:
- Аденовирус лишают функции размножения, что делает его безопасным для человека.
- В ДНК аденовируса встраивают тот самый ген опасного вируса, от которого необходимо привиться.
После введения вакцины аденовирус проникает в клетки человека, высвобождая внутри клеточного ядра свою ДНК. Эта ДНК не может копировать сама себя и вызвать инфекцию. Вместо этого она превращает клетку в нано-фабрику по производству шипов опасного вируса.
Важно!
Произведенные вирусные шипы выступают на поверхности клетки, а наш иммунитет, распознав в них чужеродный элемент, немедленно блокирует зараженную клетку и вырабатывает антитела к незнакомому белку.
Может ли аденовирусный вектор повредить ДНК человека?
По сути, аденовирусный вектор мало чем отличается от обычного аденовируса, которым в течение жизни заражаются практически все люди на Земле. А манипуляции с ДНК принципиально не меняют его поведение.
По словам Линды Кофлан, исследователя векторных вакцин из Университета Мэрилэнда, аденовирус не имеет ферментативного механизма для присоединения к человеческой ДНК. Дело в том, что две молекулы ДНК не могут объединиться сами по себе, без специального фермента. Аденовирус не обладает таким ферментом и полностью безопасен для генома человека. Именно этим обстоятельством руководствовались разработчики вакцины, выбрав аденовирус в качестве «доставщика».
А учитывая, что вектор лишен способности размножаться, в момент гибели зараженной клетки ДНК вектора поглощается и расщепляется нашими иммунными клетками. Вакцина исчезает без следа, а человек приобретает иммунитет к опасному вирусу, с которым может столкнуться в будущем.
Грегори Поланд, доктор медицинских наук из клиники Мэйо, обратил внимание на то, что изготовители вакцин всегда используют специальные культуры аденовирусов, которые классифицируются как неинтегрирующиеся. Это значит, что безопасность данных векторов для ДНК человека и животных была доказана многократными исследованиями
Интересный факт!
Генетика человека
Генетикой человека именуют одно из направлений биологии, которое занимается изучением закономерностей наследования, эволюции и происходящих в генотипе изменений. Основной задачей данной науки является определение генотипа и условий его формирования.
Общие представления
Генетика человека основывается на общих закономерностях наследования признаков, затрагивая разные биологические области:
- физиология;
- биохимия;
- морфология.
Ученым удалось выделить и детально изучить более 20 типов генетических сцеплений, а также они смогли составить хромосомные карты, фиксируя на них разные гены. Многочисленные исследования малочисленных групп людей, где высока частота заключения браков, доказали скорое родство всех людей такого социума. Это весьма опасно, так как приводит к повышению риска развития рецессивных мутаций. Обычно такие беременности заканчиваются летальным исходом.
Будущие перспективы
Основными направлениями деятельности при изучении человеческой генетики являются механизмы выявления наследования признаков у разных рас. Выяснено, что от человека к человеку происходит существенное изменение набора имеющихся признаков. При этом получают объяснения следующие виды наследования:
- сцепленное с полом;
- доминантное;
- кодоминантное;
- рецессивное;
- аутосомное.
С целью достижения максимальной точности производимых исследований, необходима разработка и применение специфических методов, которые сегодня широко внедряются в практику. Применение аналитических подходов в человеческой генетике, основанных на анализе имеющейся информации, помогает расширить изученный каталог человеческих признаков, передающихся из поколения в поколение. Нередко, генетику человека именуют «антропогенетикой».
Смотри также:
- Закономерности наследования, установленные Г. Менделем, их цитологические основы (моно- и дигибридное скрещивание)
- Законы Т. Моргана: сцепленное наследование признаков, нарушение сцепления генов
- Закономерности изменчивости. Ненаследственная (модификационная) изменчивость. Норма реакции
Особенности и сложности генетических исследований человека
Как известно, все общие закономерности наследственности и изменчивости присущие другим живым организмам, характерны для человека. Однако как объект генетических исследований человек не очень удобен. Во-первых, его кариотип представлен большим числом хромосом, во-вторых, длительный период полового созревания и малоплодность (норма – 1 ребенок на беременность). В третьих, социальный аспект. Так как человек не стремится обзавестись большим числом потомков, это затрудняет статистический анализ закономерностей генетики.
Хотя бывают и исключения. Согласно книге рекордов Гиннеса, наибольшее число рожденных одной матерью детей равно 69. Жена русского крестьянина из Шуи Федора Васильева в середине XVIII века рожала 27 раз, при этом на свет появилось 16 двойней, 7 тройней и 4 четверни. Из них лишь 2 ребенка умерли в младенчестве.
Наконец, этическая составляющая. Тут исследователи сталкиваются с целым рядом проблем, так как на человеке нельзя проводить эксперименты по гибридизации, т.е. не может проводить интересующие его скрещивания. Обойти эту проблему получилось только у нацистов, но закончилось это Нюрнбергским трибуналом по делу врачей.
Наконец, также этическая проблема биологического отцовства при анализе потомков законных супругов. Так как по оценкам генетиков в экономически развитых странах процент детей, являющихся результатом супружеской измены, достигает 20-30%.
Предопределена ли сексуальность?
Как пишут исследователи в своей работе, опубликованной в журнале Science, сексуальное поведение – это сложное поведение, в котором генетика определенно играет свою роль, однако не является главной. Также необходимо учесть, что генетические исследования, проведенные за последние несколько десятилетий, касались нескольких сотен человек – и в основном мужчин. Другие исследования выявили связь сексуальной ориентации с такими факторами окружающей среды как воздействие гормонов до рождения и наличие старших братьев.

Биология поведения человека – это невероятно сложная тема для изучения
Тем не менее, специалисты приветствуют полученные в ходе исследования данные, так огромное количество людей в мире хотят понять биологию гомосексуальности. В прошлом эта тема была под запретом и сегодня, наконец, расцветает. Так или иначе, несмотря на громкие заголовки в СМИ о том, что гена сексуальной ориентации не существует, эта работа будет далеко не последней в поисках ответа на все вопросы о сексуальной ориентации человека. Не исключено, что данные нового исследования являют собой анализ рискованного поведения или открытости новому опыту, так как испытуемые у которых был по крайней мере один однополый опыт, с большей вероятностью сообщали о большем количестве сексуальных партнеров, курении марихуаны и употреблении алкоголя.
Как пишет Scientific American, авторы исследования считают, что им удалось увидеть связь между сексуальной ориентацией и сексуальной активностью, однако допускают, что гены не предсказывают ориентацию. Учитывая всю сложность этой довольно деликатной темы, остается много вопросов какие именно факторы влияют на сексуальную ориентацию и почему. Это значит, что в будущем появится еще больше научных исследований. Будем ждать.
Генетика пола
Половая принадлежность каждой из особи живых существ имеет особый комплекс признаков, которые определяются генами, находящимися внутри соответствующих хромосом. Хромосомы в человеческом теле располагаются парно, образуя характерные диплоидные наборы. Раздельнополым особям свойственен неодинаковый хромосомный набор, отличающий пол самок и самцов. Такие различия выражаются в наличии разных хромосом:
- ХХ – женская особь;
- XY – мужская особь.
Данные половые хромосомы располагаются попарно в сперматозоидах и яйцеклетках. X(икс) – хромосомы характеризуются большой подвижностью и активностью. Каждая из них несет в себе определенные признаки. Y(игрек) – хромосомы отличаются меньшей активностью.
Аутосомами именуют парный вид хромосом, схожий в женских и мужских телах. Клетки человеческого тела содержат 44 аутосомы, расположенные в 22 парах.
Кариотип
Кариотипом именуют количественный и качественный хромосомный набор. Мужской кариотип имеет одну крупную равноплечую половую хромосому (Х), а другую — маленькую палочковидную — Y. Женский организм отличается гомогамностью, так как имеет одинаковые гаметы, мужской же – гетерогамен, так как содержит гаметы неодинаковых знаков. Есть в природе и исключения, касаемые кариотипа. Так, гомогаметность свойственна самцам некоторых:
- рыб;
- бабочек;
- птиц.
Курам характерен кариотип – XY, а петухам -XX.
Процесс формирования
Формирование женских и мужских клеток с соответствующим им кариотипом происходит так:
- 44аутосомы+XY (самцы);
- 44аутосомы + XX (самки).
В период деления и созревания человеческих гамет образуются:
- 22+X либо 22+Y (мужчины);
- 22+Х (женщины).
Другими словами, в женском теле формируется один вид гамет, которые содержат исключительно Х-хромосомы. Клетки мужчин образуют и содержат два вида гамет с Y- и Х-хромосомами.
На формирование пола ребенка оказывает влияние проникновение в яйцеклетку сперматозоида, содержащего ту или иную хромосомы. Так, если первым оплодотворяет женскую половую клетку сперматозоид с Y-хромосомой, то формируется мальчик. Когда же первым проникает сперматозоид с Х-хромосомой — формируется девочка.
Как было отмечено ранее, Y-хромосома считается инертной в генетическом отношении, так как и не содержит большого количества активных генов. Некоторым видам животных свойственна конъюгация по Y-хромосоме, поэтому у них есть идентичные гены.
Большинству растений характерна гермафродитность (сочетание в одном организме свойств обоих полов). Большая часть гермафродитов размножается с помощью самооплодотворения (самоопыления), но строение половых органов отдельных видов растений допускает перекрестное оплодотворение.
Половая принадлежность птиц определяется слиянием яйцеклетки и сперматозоида (оплодотворение). Данный способ именуют «прогамным».
Помимо него есть гапло-диплоидийный механизм образования пола. Он характерен:
- муравьям;
- осам;
- пчелам.
Данные виды животных лишены половых хромосом. Причем, самцам свойственна гаплоидность — развитие из неоплодотворенных яиц, а самкам – диплоидность, выражающаяся развитием из оплодотворенных яиц. Таким образом, самцы (трутни), не имеют отцов, но имеют дедов по материнским линиям. У трутней в сперматогенезе не идет редукция числа хромосом.
В результате оплодотворенная яйцеклетка развивает либо «матку» — крупную, способную к размножению самку, либо стерильную рабочую самку. Данный процесс находится в прямой зависимости от способа выкармливания личинок рабочими особями.
Зарождение генетики
Какого цвета твои глаза, волосы, кожа? Почему у тебя такие же вьющиеся волосы, как и у твоей мамы? Почему ты очень похож на своих родителей, но не являешься их полной копией? Почему листики одного дерева такие разные? Ответы на все эти вопросы дает один из самых интересных разделов биологии — генетика.
Первые шаги
В течение очень длительного периода людям была непонятна причина схожести родственных организмов. Ситуация изменилась в 60-х гг. XX в., когда австрийский биолог и ботаник, монах августинского монастыря в Брно Грегор Мендель начал проводить опыты на горохе в монастырском саду. Он хотел узнать, каким образом определенные признаки живых существ передаются из одного поколения в другое.
Грегор Мендель
Следующий научный шаг в изучении генетики был сделан в 1909 г. датским биологом профессором Вильгельмом Иогансеном, который ввел и объяснил термин «ген». Несколько позже, в 1923 г., американский биолог Томас Морган доказал, что гены находятся в хромосомах, и сформулировал хромосомную теорию наследственности. С тех пор генетика стала развиваться на уровне гена.
Опыты Менделя
Менделя интересовали высота растения, цвет цветков и форма горошин. Занимаясь перекрестным опылением гороха, он тщательно анализировал получаемые результаты и наблюдал, какие именно признаки и в каком поколении передавались по наследству. Причем каждый раз в перекрестном опылении участвовали специально отобранные растения с теми признаками, которые, как думал Мендель, обязательно должны передаться последующему поколению.
В чем заключалась суть экспериментов биолога?
Одним из признаков, которые исследовал Мендель, был цвет цветков гороха. В своих первых опытах он отобрал только те сорта, которые цветут белыми и красными цветками. Мендель был уверен, что после скрещивания в первом поколении (поколение F1) будут растения как с белыми, так и с красными цветками. Каково же было его удивление, когда абсолютно все цветки оказались красными!
Такой результат не только не остановил ученого, но и заставил продолжить эксперименты. Мендель опылил цветки полученных растений первого поколения их же пыльцой и ожидал совершенно логичного результата — красных цветков. Но снова его предположения не оправдались: во втором поколении (поколение F2) 75% всех цветков были красными, а оставшиеся 25% — белыми!
В чем причина?
Такой неожиданный результат вовсе не огорчил ученого. Благодаря полученным данным он пришел к выводу о том, что у каждого растения не один, а два гена, которые принимают участие в передаче определенных признаков. Он назвал красный цвет гороха главным, доминантным, а белый — рецессивным, уступающим признаком.
При наличии двух разных генов (например, красного и белого), определяющим при цветении будет доминантный ген. Поэтому, если у растения есть оба гена (красный и белый), на цвет цветка будет влиять доминантный ген красного цвета. А тот факт, что среди дочерних растений могут быть и цветки белого цвета, говорит лишь о наличии этого гена у растения.






























